Les cabanes insolites de
Monsieur Deschamps

C’est quoi les cabanes insolites
de Monsieur Deschamps ?
Monsieur Deschamps souhaite créer un site internet afin de présenter et proposer à la location ses cabanes insolites situées en Bretagne. Il souhaite que ce site internet soit un site vitrine qui permettra aux potentiels clients de découvrir ses cabanes à travers différentes pages, de trouver le contact de Monsieur Deschamps afin de pouvoir réserver une cabane, de découvrir son domaine, sa localisation, les disponibilités, les tarifs ainsi que les équipements et options mis à disposition lors du séjour de ses clients.
De plus, ce site internet doit mettre en avant la Bretagne et la région dans laquelle se situent ses cabanes ainsi que les activités qu’il est possible de trouver proche du domaine. Pour finir, ce site internet doit bien évidemment mettre le plus possible en avant les cabanes, pour cela il est important d’ajouter de ces dernières pour donner envie aux clients d’y passer un court ou long séjour.
Brief client
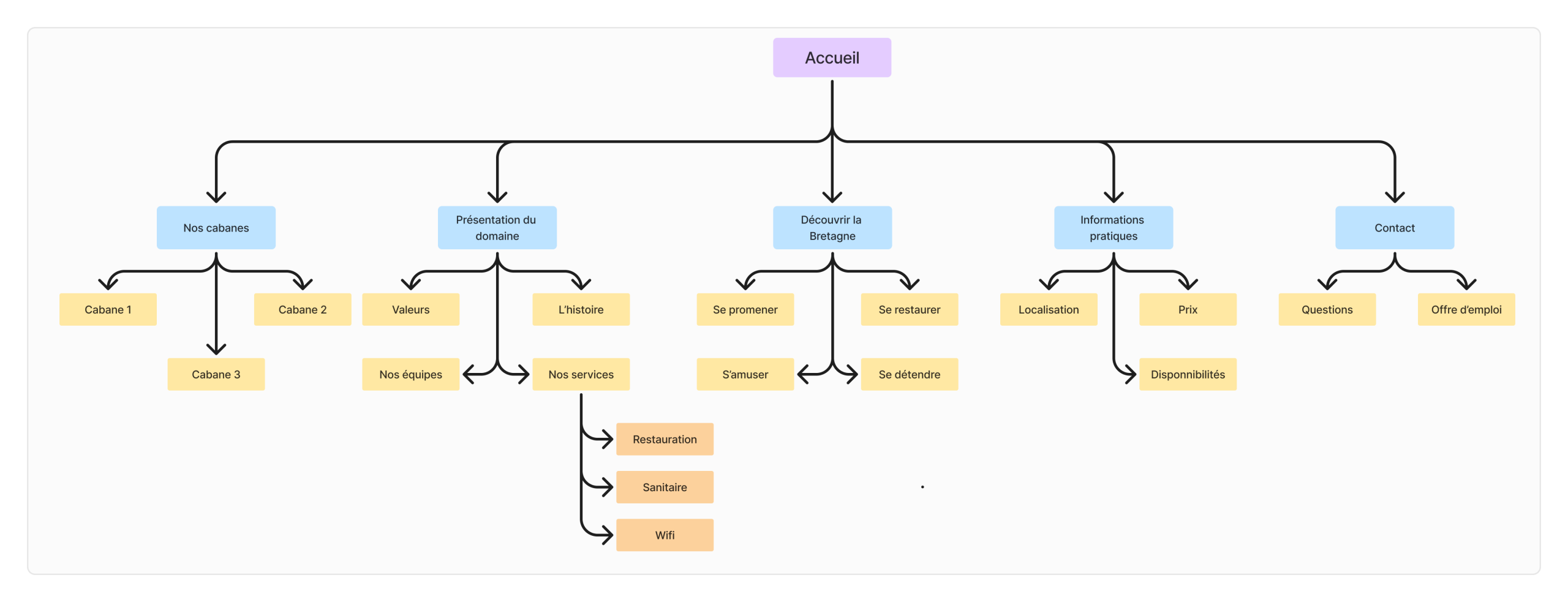
L’arborescence

Pour l’arborescence j’ai décidé d’utiliser Figma. Concernant mes choix, j’ai intégré dans un premier temps les cabanes. La priorité pour Monsieur Deschamps est principalement de vendre et mettre en avant ses cabanes afin de donner envie aux prospects d’en louer une. Pour cela, j’ai décidé de créer une page mettant une page mettant en avant toutes les cabanes, ce qui permet très rapidement de retrouver toutes les cabanes mises en location ainsi que toutes les informations les concernant.
Dans un deuxième temps, j’ai décidé de mettre en avant son domaine. Cela permet de pousser un peu plus la location de ces cabanes. Dans cette catégorie j’ai décidé d’intégrer l’histoire et les valeurs du domaine, les équipes ainsi que les services qui y sont proposés.
Dans un troisième temps, il était également important de mettre en avant les atouts de la localisation de ce domaine. Pour cela, j’ai créé une catégorie à part dans laquelle on retrouve toutes les informations sur les activités proposées dans les alentours et selon les préférences des clients (se promener, se restaurer, s’amuser ou se détendre).
Dans un quatrième temps, j’ai pensé qu’il était judicieux de mettre les informations plus pratiques, c’est-à-dire la localisation, les prix ainsi que les disponibilités, permettant aux prospects de trouver toutes les informations qui peuvent leur manquer avant de finaliser leurs réservations.
Pour finir, j’ai intégré une catégorie contact permettant d’obtenir le contact de Monsieur Deschamps mais également les questions/réponses qui peuvent se poser les clients avant leur arrivée sur le domaine. J’ai également pensé qu’une catégorie « emploi » pouvait être intéressante à intégrer pour permettre aux personnes à la recherche d’un emploi de contacter plus simplement Monsieur Deschamps.
Les fonctionnalités

Informations concernant les locations
Les internautes doivent pouvoir obtenir des informations sur la localisation, les disponibilités des cabanes et toutes autres informations pertinentes.

Informations concernant les locations
Ils doivent également pouvoir visionner l’intérieur et l’extérieur des cabanes, avec une description de ces dernières

Information concernant Monsieur Deschamps
Le client souhaite qu’une page soit dédiée aux informations concernant l’activité de Monsieur Deschamps, l’histoire des cabanes…
Zoning & wireframe
Avant de créer les différents zoning j’ai réalisé un rapide Benchmark de ce qui avait été réalisé sur d’autres sites du même type (c’est-à-dire des sites internet de présentation et de réservation de cabanes). Je me suis donc arrêté sur 3 sites également situés en Bretagne.
Zoning page d’accueil
Pour cette page d’accueil, j’ai choisi d’intégrer une partie concernant les cabanes, une partie concernant le domaine ainsi qu’une partie qui concernerait plutôt les éléments textes qui permettent de vendre les avantages de ces cabanes et du domaine ainsi que plusieurs images permettant d’appuyer les propos.
j’ai également choisi d’intégrer deux bandeaux dans lesquels sont indiqués les équipements, services et options accompagnés de différents icônes
Pour terminer, j’ai intégré un menu secondaire en bas de page qui permet de retrouver les contacts, les mentions légales du site, le plan du site ainsi qu’une partie newsletter et réseaux sociaux.
Zoning page cabanes
Pour ces pages, j’ai choisi de repartir du modèle de la page d’accueil afin de rendre le site internet plus cohérent. Ces pages comportent plus de textes permettant de mettre en avant les avantages de ces cabanes, leurs équipements, les options, mais également du cadre dans lequel elles se situent. Ces pages permettent également de reparler du domaine. J’ai également choisi d’intégrer une partie localisation avec un plan sur lequel on intégre une carte de la Bretagne et un point situant le domaine (le client peut donc tout de suite savoir si cette destination lui convient ou non).
Tout comme pour la page d’accueil, j’ai également intégré un menu secondaire dans lequel on retrouve le contact, le plan du site, les mentions légales ainsi que la partie newsletter et réseaux sociaux.

Wireframe
En partant des zonings ainsi que de l’arborescence réalisés précédemment, j’ai donc réalisé ces wireframes (version desktop et mobile).
Pour la version desktop, on peut retrouver sur la partie supérieure, le logo ainsi que le menu décomposé en 5 parties (en prenant en compte les éléments réalisés sur l’arborescence). On y retrouvera la partie cabane, présentation du domaine, découvrir la Bretagne, les informations pratiques et les contacts.
On trouvera ensuite un bandeau contenant un slider avec 3 images différentes. Puis une partie présentation mettant en avant rapidement l’intérêt de ce site (c’est-à-dire présenter les cabanes de Monsieur Deschamps). Cette présentation sera accompagnée d’une photo du domaine. On passe ensuite directement aux cabanes avec deux parties intégrant une photo d’une cabane ainsi que d’un rapide texte de présentation de ces dernières. Cela permet aux prospects de trouver rapidement les informations les concernant sans forcément passer par le menu.
J’ai également fait le choix d’intégrer une partie équipement et options en dessous afin de montrer aux clients ce à quoi ils peuvent profiter en se rendant dans le lieu. Ces deux bandeaux sont accompagnés d’icônes comme indiqué précédemment dans le zoning. J’ai intégré une partie localisation du domaine annoncée par une partie image sur laquelle on intégrera un plan de la Bretagne et une rapide description.
Pour terminer, nous retrouvons, comme indiqué dans le zoning, la partie contact, mentions légales, plan du site ainsi qu’une partie réseaux sociaux et newsletter.
